lunes, 1 de diciembre de 2014

DIRECCION


DIRECCION EN BAVARIA S.A


EN BAVARIA S.A encontramos una direccion administrativa, por que en la empresa se tiene un gerente en cada área de trabajo la cual este gerente es el que les permite desarrollar una mentalidad de equipo, manteniendo un excelente grupo de trabajo la cual permite alcanzar los fines requeridos por la empresa. 
La motivación que BAVARIA S.A le da a sus trabajadores es a través de un buen ambiente de trabajo,  manteniendo las áreas de trabajo y un buen ambiente con sus gerentes del área correspondiente. Todo esto se lleva a travez de una muy buena comunicación de cada uno de sus colaboradores de la empresa BAVARIA S.A por que cuando no ay comunicación o un buen grupo de trabajo no se puede llegar a los objetivos fijados por la empresa.

viernes, 28 de noviembre de 2014

Control



CONTROL EN BAVARIA S.A


 En BAVARIA S.A se realizan controles a los diferentes departamentos de la empresa, teniendo en cuenta todos los estándares de calidad que se establecen en el país y la empresa. Para cada uno de los departamentos de administración y producción existen variados tipos de control o seguimiento que se basan en tres etapas:
  1. Previo: se da antes de empezar cualquier tipo producción
  2. Concurrente: este control es durante el proceso
  3. Posterior: se realiza una vez culminada la producción
Con esto se garantiza productos de la mas alta calidad para seguir siendo lideres en el mercado y satisfacer  los diferentes tipos de cliente para así generar fidelidad a la marca.

ORGANIZACION


ORGANIZACIÓN DE BAVARIA S,A.

  • Departamentalizacion Funcional:




  • Departamentalizacion por Producto:
BAVARIA S.A divide sus produtos, los que se encuentran con alchohol, como son: Cola y Pola, la cerveza Poker, Poker ligera,  Aguila, Aguila ligth, Costeña, Pilsen, Club colombia, Miller lite, Peroni Y Redd`s, Y los que no contienen alcohol, la Pony malta y maltiz.

  • Departamentalizacion por Cliente:
Bavaria S.A. clasifica sus clientes dependiendo los productos que comercializa.

- Niños: Pony malta y Maltiz
- Adultos: Cola y Pola, cerveza Poker, Poker ligera,  Aguila, Aguila ligth,Costeña, Pilsen, Club colombia, Miller lite, Peroni.
- Femenino: La Redd`s.

  • Departamentalizacion por area geografica:

Cervecería de Barranquilla: Calle 10 # 38 - 280, Barranquilla (Atlántico)
Cervecería de Bogotá: Av. Boyacá No. 9 - 02
Cervecería de Boyacá: Kilómetro 4 vía Duitama – Sogamoso, Tibasosa (Boyacá)
Cervecería de Bucaramanga: Kilómetro 4 vía Café Madrid, Bucaramanga (Santander)
Cervecería de Tocancipa:: Km. 30 Autopista Bogotá - Tunja
Cervecería del Valle: Calle 15 # 25A-37 Km 4 Autopista Cali - Yumbo, costado oriental, Yumbo (Valle del Cauca)
Cervecería Unión: Carrera 50A # 38-39, Itagüí (Antioquia)
Maltería Tropical: Mamonal Km. 14 entrada a Pasacaballo Cartagena de Indias
Maltería de Tibitó: Kilómetro 6 Vía Briceño Zipaquirá  Maltería Tibito Bavaria.



jueves, 30 de octubre de 2014

PRESUPUESTO



PRESUPUESTO DE BAVARIA S.A.

Bavaria  S.A. como multinacional y reconocida por ser el quinto productor de cerveza en el mundo planifica objetivos, actividades, estrategias, anticipándose a los hechos y, ayudando a reducir la incertidumbre y los cambios. Ademas guía sus actividades, permitiendo integrar todas sus áreas,y sus objetivos, de esta manera Bavaria  hace un presupuesto con las actividades que se van a realizar a futuro.
Tambien, es una empresa que tienen muchas opciones en caso de que lo propuesto fracase. Esta es la clave por la que que se han sostenido por muchos años en el mercado.

PROCEDIMIENTO



PROCEDIMIENTO EN BAVARIA S.A.

BAVARIA S.A. como toda empresa, cuenta con una secuencia de actividades para cada área, desde el rango mas alto hasta el mas bajo, de esta manera es caracterizada por su orden y eficiencia en cada actividad, esto es el reflejo de cada uno de sus productos, el cual han sido muy exitosos en el mercado mundial y nacionalmente.Claro esta que  también se debe al interés de cada uno de los subordinados, que con su empeño y trabajo ofrecen un producto de mejor calidad y  hacen que todo esto sea posible.
BAVARIA S.A. trata de que estas actividades sean rígidas pero por el desarrollo de la empresa es flexible ya que  por encima de todo piensa en el beneficio y lo mejor para ella.

miércoles, 29 de octubre de 2014


OBJETIVOS

El planeta es es uno de los factores mas importantes. Por eso Bavaria vienen adelantando acciones durante muchos años, las cuales han ayudado a reducir 
sosteniblemente nuestro impacto sobre el medio ambiente.


  • Uno de los principales objetivos de Bavaria S.A.  es el de producir más cerveza utilizando menos agua.
  •  Bavaria S.A destina actualmente importantes recursos para darle un uso racional a la energía y a disminuir la huella de carbono. El 70% del combustible utilizado en la  producción de cerveza es gas natural. 
  • Ser la compañía más admirada en Colombia y un gran contribuyente a la reputación global de SABMiller.


PLANEACION EN BAVARIA S.A

En BAVARIA S.A se encargan de organizar una elaborada planeación donde la dirección general es el principal agente de este delicado proceso, desde allí se da orden a todas las plantas funcionales de la empresa además se originan las diferentes estrategias y decisiones a tomar durante cierto periodo de tiempo ya establecido por el plan elaborado, estos son establecidos y utilizados por la empresa para alcanzar todos sus objetivos y metas propuestas.

POLITICAS



POLITICAS DE BAVARIA S.A.

Esta Política pretende garantizar la salud y seguridad de nuestros empleados, además de mantener los mejores niveles de comportamiento personal y establecer normas uniformes para el consumo responsable de bebidas alcohólicas en diversas situaciones. Algunas políticas de empleados de Bavaria son: 


  • No empleo de mano de obra infantil.
  • Establecimiento de políticas y procedimientos de salud ocupacional y seguridad industrial.
  • Respeto por la libertad de asociación.
  • Respeto por la jornada laboral legal.
  • El consumo de alcohol en horas de trabajo está prohibido.
  • Las actividades y eventos para trabajadores, patrocinados por la empresa ofrecerán como alternativa bebidas no alcohólicas, aperitivos o comida, contaran con transportes alternativos a disposición de los asistentes y exhibirán recordatorios sobre el consumo responsable de alcohol.
  • Todo empleado que resulte condenado por haber cometido un delito, en el cual el consumo irresponsable de alcohol fuese un factor determinante, estará sujeto al despido.

PROGRAMAS



Para BAVARIA S.A es fundamental el desarrollo de sus colaboradores es esencial, por esta razón, promueve el aprendizaje continuo con el fin de garantizar el desempeño efectivo de cada una de las personas en su cargo. El desarrollo y el desempeño están enmarcados en la filosofía de auto-gestión, donde cada persona gestiona su desarrollo con el apropiado soporte, reconocimiento y facilitación por parte del gerente y la organización.

ESTRATEGIAS


ESTRATEGIAS DE BAVARIA S.A.

Estrategias de producto: Bavaria ofrece un producto de muy buena calidad, su marca es muy reconocida por su tradición y todo el tiempo que lleva en el mercado. Bavaria intentan que sus productos sean atractivos en lo visual por eso su etiqueta intenta llamar la atención con sus colores y su logo.

Estrategias de precio: Su precio intenta ser asequible y ser más económica y ganar ventaja ante otros productos.

Estrategia de promoción: Bavaria lanza al mercado este tipo de estrategia para llamar atención de los clientes y que sea más asequibles para ellos.
Algunas promociones que tiene Bavaria en el mercado son:

La Tapa Pone: Con esta promoción el cliente tiene un beneficio en el precio, si sale la tapa premiada el cliente paga 200, 500, 1000, menos según la  tapa que salga.

El Pokeron: Con esta promoción el cliente adquiere mayor cantidad del producto a menor precio. 

MISION



- la Misión de empresa  BAVARIA S.A es Crecer en el mercado a un consumo peer capita anual de 60 litros, asegurando el liderazgo de nuestro portafolio de marcas nacionales e internacionales en cada una de las categorías de bebidas y en todos los segmentos del mercado.

miércoles, 22 de octubre de 2014

ENFOQUE GENERAL DE SISTEMAS






ENFOQUE GENERAL DE SISTEMAS EN BAVARIA S.A


TEORIA MATEMATICA

Para BAVARIA S.A se referencia en esta teoria para tomar deciciones vitales para el crecimiento de la empresa tras un proceso de estudios por medio de estadisicas,materias primas, presupuestos, analizis de resultados,etc...con todo esto se logra definir y establecer unas estrategias o planes  para el desarrollo de la misma empresa  teniendo en cuenta que estas estrategias o planes siempre deben estar abiertas al cambio  pues en el desarrollo de estas puede influir el medio exterior o interior.

TEORIA DE SISTEMAS

BAVARIA S.A esta formada por departamento administrativo, de produccion, comercial y financiero estos son dirigidos por la presidencia de la empresa ademas de la direccion general, secretaria general, asesoria juridica, el depatramento de comunicacion e imagen y por ultimo la relaciones internacionales.Todos estos departamentos trabaja de forma individual pero trabajandon con una equifinalidad  y estando interrelacionado con los demas para asi lograr de manera completa la meta establecida por toda la empresa.

Influencia de los Sistemas Abiertos y Cerrados

en cualquiera de estos sistema esta predeterminado este modelo
 


Sistemas Abiertos : Son aquellos donde en sus planes o estrategias produccion en gran parte influye el entorno esta clase de sistema siempre se debe adaptar a dicho entorno 
Sistemas Cerrados : Son aquellos que tienen un modelo rigido en su proceso de produccion y no influye el entorno en dichos procesos 

"Estos dos sistemas tienden a poseer estas caracteristicaas (equifinalidad, limites, equlibrio homoestatico, entropia) en BAVARIA S.A podemos definirla con un sistema abierto pues si influye el entorno y es el entorno quien sostiene a esta empresa"

TEORIA DEL COMPORTAMIENTO HUMANO


MOTIVACIÓN HUMANA

Jerarquía de las necesidades

- Fisiológicas: En BAVARIA S.A se satisfacen estas necesidades de este modo es que ha llegado a tener tan alto prestigio, y eso va en sus empleados que cada día  demuestran con su empeño y trabajo que están conformes con lo que hacen. Si en esta empresa no se satisficieran estas necesidades, los subordinados no podrían tener una buena actitud y disposcision a la hora de laborar, ya que al pensar en estas necesidades insatisfechas no cumplirían por completo sus obligaciones.

- Seguridad: Esta compañía cervecera, cuenta con un contrato para cada empleado, desde el cargo mas bajo hasta el mas alto, donde le indica a que debe estar dispuesto y todo los derecho que se le son otorgados por ser parte de la empresa, lo cual es estar afiliado a todos la prestaciones salariales y tener un sueldo fijo durante el tiempo que se requiera, de esta manera los subordinados no se preocupan, y pueden cumplir con sus actividades sin que la empresa se vea afectada.

- Sociales: BAVARIA S.A. Fomenta la confianza y la integridad en las relaciones internas, de esta manera los trabajadores se siente en libertad para dar opiniones y proponer ideas, equilibrando conscientemente los intereses locales y los del grupo.

- Estima: BAVARIA S.A. fija a sus empleados unas actividades donde se vera reflejada la eficiencia de cada uno, de esta manera los trabajadores sienten confianza de si mismos y se sienten respetados  porque su supervisor le transmite esa credulidad y seguridad, en lo que realizan.

- Autorrealizacion: BAVARIA S.A. Trata de ser lo mas  condescendiente y justos posibles, brindandole cargos donde ellos  puedan desarrollarse a nivel intelectual y personal, claro esta que no pueden suplir este deseo de autorrealizacion por completo, de este modo para  mantenerlos en la empresa, tratan de darles incentivos y remuneraciones,para que se sientan satisfechos.

FACTORES MOTIVACIONALES

Esta compañía le brinda a cada uno de sus trabajadores un cargo en el cual Bavaria cree que esta calificado, de este modo la persona tiende a desarrollarse laboral y personalmente, el cual con la responsabilidad del cargo y dependiendo del empeño en que èl  le de, podrá tener la posibilidad de tener un progreso profesional y de obtener un reconocimiento por su buen rendimiento, esta manera se sentirá  autorrealizado.

FACTORES HIGIENICOS

BAVARIA S.A. Da a sus empleados remuneraciones e incentivos a los trabajadores que estén desarrollando bien las actividades asignadas, entregándoles beneficios y servicios sociales, ademas de un salario  a cada uno de ellos. los subordinados tienen buenas relaciones con sus supervisores y esto influyen en que puedan realizar bien las tareas.

TEORIA X & Y 

Bavaria cuenta con gente dispuesta para trabajar, donde disfrutan la labor que hacen, de este modo la empresa también le otorga beneficios. De esta manera la empresa sigue teniendo un crecimiento, gracias a sus empleados que son la base de se desarrollo.

TEORIA DE RELACIONES HUMANAS


- En BAVARIA S.A  mantiene una organizacion de trabajadores manteniendo un orden gerarquico desde el mas alto hasta el mas bajo en la cual todos sus trabajadores mantienen buenas relaciones sociales para asi mantener un buen ambiente de trabajo.

- En BAVARIA S.A reconoce  y confía en todos sus trabajadores por que cada uno de ellos es la base para un buen desempeño  de la compañía.

- BAVARIA S.A hace entrevistas de trabajo para tener  personal calificado y responsable para cumplir cada actividad requerida de la empresa y gracias a las entrevistas de trabajo BAVARIA S.A ha llegado al exito al que ha llegado.

CINCO TENTACIONES DE UN GERENTE




PRIMERA TENTACIÓN: En Bavaria S.A la alta  gerencia y las personas con cargos alto siempre están preocupados por los resultados de la empresa y por eso Bavaria es una gran empresa con mucha proyección.

SEGUNDA TENTACIÓN: los superiores de esta empresa siempre están colocando responsabilidades a sus trabajadores y exigiéndoles un gran rendimiento para el beneficio de la empresa.


TERCERA TENTACIÓN: La alta gerencia siempre está expuesta a la toma de decisiones  por eso siempre intentan inclinarse por la opción que parezca más beneficiosa para la empresa teniendo en cuenta los objetivos generales, misión, visión de la empresa.


CUARTA TENTACIÓN: La discordia no es frecuente en Bavaria los gerentes cree que con la discordia es pelea y desorden pero cuando van a lanzar un nuevo producto o una nueva publicidad ellos toman las opiniones de las otras personas así sean diferentes y crean un ambiente de discordia para saber los diferentes puntos de vista y ver las cosas buenas y malas y poder llegar a una mejor conclusión.


QUINTA TENTACIÓN:: En Bavaria los gerentes no se sienten vulnerables ante sus subalternos ellos toman de buena manera todas las opiniones así sean contrarias e intentan que todos ayuden o den ideas de nuevos productos o publicidad y las estudias para ver qué tan buenas son.

miércoles, 17 de septiembre de 2014

APLICACION DE LAS TEORÍAS A BAVARIA S.A



BAVARIA S.A





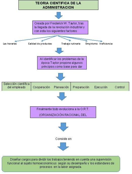
  • TEORÍA CIENTÍFICA DE LA ADMINISTRACIÓN  DE TAYLOR 


PRINCIPIO DE PLANEAMIENTO: BAVARIA S.A desea eliminar el criterio individual del  operario y sustituirlo por un trabajo colectivo para mejor rendimiento a nivel empresarial,los empleados en esta empresa se consideran como pieza importante y no solo como un objeto de trabajo.  Cada trabajador gestiona su desarrollo contando con el apoyo de la organización y en especial con sus jefes inmediatos.

Para BAVARIA,el desarrollo de sus trabajadores es esencial por esta razón promueve el aprendizaje continuo con el fin de garantizar el desempeño efectivo de cada persona en su cargo.

PRINCIPIO DE PREPARACIÓN: BAVARIA S.A escoge personal calificado utilizando un soporte como lo es la hoja de vida que es finalmente evaluada por personal del área de recursos humanos,si el personal es aceptado entrara a desempeñarse en labores de las siguientes áreas:
  1. Dirección 
  2. Marketing
  3. Producción
  4. Finanzas
  5. Recursos Humanos
PRINCIPIO DE CONTROL: BAVARIA S.A tiene en sus diferentes áreas de trabajo destinado un supervisor para delegar responsabilidades y ejercer un control en el ambiente de trabajo,pero dando cierta libertad y confianza a sus operarios ya que están calificados para desempeñarse libremente sin una supervisión directa.

PRINCIPIO DE EJECUCIÓN: BAVARIA S.A ya una vez seleccionado el personal según sus  conocimientos y experiencia laboral se otorgan diferentes labores dentro de la empresa, por esto la empresa trata de que todos conozcan y tengan idea de todos los procesos para que así ningún trabajador se sienta indispensable dentro de su área de laboral.




  • TEORÍA CLÁSICA DE LA ADMINISTRACIÓN:

Áreas funcionales de BAVARIA S.A:



  1. DIVISIÓN DE TRABAJO: BAVARIA S.A si hay cierta división del trabajo entre los empleados por que hay unos que se especializan técnicamente en el manejos de maquinas y otro grupo en la venta  y distribución del producto elaborado.
  2. AUTORIDAD Y RESPONSABLES :  En cada area de operación de BAVARIA S.A  cuenta con un supervisor, lo cual tienen la autoridad de ejecutar ordenes a los operarios para que cumplan dicha tarea teniendo en cuenta que tiene que presentar informes mensuales de producción, ventas,  y distribución de producto a sus superior.
  3. DISCIPLINA: BAVARIA S.A cuenta con un reglamento interno  lo cual cada empleado debe obedecer, por ejemplo: Utilizar la información únicamente para el propósito al cual se destina y respetar la confidencialidad de la información empresarial y personal en todo momento, cumplir las políticas, normas y procedimiento de la compañía.
  4. UNIDAD DE MANDO: BAVARIA cuenta con jefes en cada una de sus áreas  y secciones donde los operarios reciben ordenes solo de su supervisor encargado.
  5. UNIDAD DE DIRECCIÓN: Cada jefe debe contar con un plan y un objetivo, para que sus operadores cumplan una meta especifica, ya sea en el  nivel de producción, distribución y ventas. .
  6. SUBORDINACIÓN DE INTERÉS INDIVIDUAL AL BIEN COMÚN: En BAVARIA S.A se le da libertad de opinión a cada uno de sus empleados para que cada uno de a conocer con lo que están de acuerdo y no, así mismo los jefes puedan tomar decisiones respeto a ello, después de hacer una evaluación de esto. 
  7. REMUNERACIÓN DE PERSONAL: el pago que reciben con respecto a área en donde desarrollan su trabajo.
  8. CENTRALIZACIÓN: En BAVARIA S.A si se maneja la centralización ya que hay cierta división de recursos, actividades y autoridad.
  9. EQUIDAD: Si existe cierta equidad por que los administradores deben ser amistosos y equitativos con cada uno de sus subalternos para así generar una buena confianza y saber los problemas que existen y evaluar una pronta solución.
  10. ESTABILIDAD DEL PERSONAL:  Una vez ya seleccionado el personal se realiza la respectiva contratación con debidas clausulas de permanencia que son en beneficio de la empresa y del trabajador
  11. ORDEN:los materiales de producción y personas deben estar en el lugar adecuado en el momento adecuado. En particular, cada individuo debe ocupar el cargo en el que esta especializado ya sea técnico o administrativo para que se sienta cómodo en las funciones correspondientes.
  12. INICIATIVA: En BAVARIA S.A radica en atraer , desarrollar y recompensar a su pasion por el trabajo por que gracias a esto la empresa ha tenido gran progreso por que cuenta con personas muy talentosas libre de expresar sus ideas.
  13. JERARQUÍAS: La linea de autoridad esta representada por cuadros y lineas de un organigrama que esta desde rangos de la alta gerencia hasta los niveles mas bajos como servicios generales.
  14. ESPÍRITU DE EQUIPO: El éxito de  BAVARIA S.A se basa en el buen desempeño de sus colaboradores como los técnicos en maquinaria,encargados de la distribución, producción y atención al cliente. Gracias a ellos la compañía a tenido un gran desempeño en su producción.